293 keer bekeken / views
In de post over de handheldAerosolSensor gebruik ik een circuit om met één push-button de spanning op de schakeling te zetten en deze daarna onder controle van de esp32 na het uitvoeren van metingen weer uit te zetten. Dit is een buitengewoon efficiënte manier omdat het alternatief, de esp32 in slaap mode zetten, toch nog stroom trekt en zelfs in de “uit” stand de accu leeg zal trekken.
Dit project is gesponsord door 
Het hele gebruik van één push-button om spanning op je schakeling te zetten heeft me ertoe gezet een apart ontwerp te maken waarmee met die ene knop de spanning zowel “in” als “uit” geschakeld kan worden en waarbij het verbruik van de hele schakeling in de “uit” stand slechts enkele microampère is.
Here you cab find a English translation of the post.
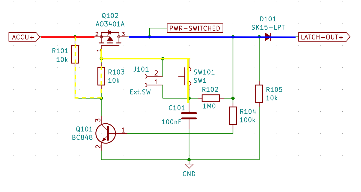
Het schema is vrij simpel en bestaat slechts uit een aantal onderdelen. Ik heb voor de makkelijke weg gekozen en voor het opladen van de Li-Ion batterij (18650) een standaard module gebruikt. Ook voor de step-up van de accu spanning naar 5 volt gebruikt de schakeling een standaard step-up module.
Hier is het schema:
Werking Soft Power Latch schakeling
Begin situatie (uit)
De accu is aangesloten op de schakeling (V+).
- C101 is nog leeg (0 volt aan de ‘boven kant’)
- Q101 heeft geen basis stroom en is ‘open’
- Q102 (Mosfet) is uit (gate is via R101 en R103 met V+ verbonden)
Eerste druk op SW1
- Omdat C101 ‘leeg’ is wordt de gate van Q102 nu naar GND getrokken waardoor Q102 gaat geleiden
- De spanning op de LATCH-OUT wordt (ongeveer) gelijk aan V+
Latch vorming
Nu gebeuren er een aantal dingen:
- Via R104 krijgt Q101 basisstroom
- Q101 gaat aan (‘dicht’) waardoor de collector naar GND getrokken wordt
- De collector van Q101 trekt nu de gate van Q102 naar GND
- Ook als nu de SW1 wordt losgelaten zal Q101 de gate van Q102 naar GND blijven trekken
- Ondertussen wordt C101 via R102 opgeladen
Dit is het “latch-effect”!
Tweede druk op SW1
- Nu is C101 opgeladen en zal de gate van Q102 niet meer naar GND trekken
- Door de druk op de SW1 ontstaat een korte verstoring waardoor
- Q101 zijn Basisstroom verliest en uit (‘open’) gaat
- De gate van Q102 wordt weer omhoog getrokken via R101 en R103
- Q102 gaat weer open waardoor de spanning op LATCH-OUT weg valt
De weerstand R105 zorgt ervoor dat er altijd “een beetje belasting” is wat de schakeling betrouwbaarder maakt. De Schottky diode D101 is alleen nodig als je een motor wilt schakelen omdat deze, na het uitschakelen nog even doordraait en als een soort dynamo gaat werken en daarmee de schakeling frustreert. Ik heb gemerkt dat, als je een Step-Up convertor aansluit, zo’n diode ook echt nodig is!
PCB Ontwerp
De printplaat is met KiCad ontworpen en daarna naar
gestuurd om te produceren.
is mijn voorkeur PCB Manufacturer omdat ze altijd, meestal binnen één week, prima PCB’s leveren tegen een goeie prijs.



Onderdelen lijst
- P-Channel MOSFET AO3401A (1x)
- NPN transistor BC848 (1x)
- Schotky Diode 1 Amp (1x)
- Resistors 10k (3x)
- Resistor 100k (1x)
- Resistor 1M (1x)
- Capacitor 100nF
- TP4056 Mini USB 5V 1A Lithium Li-Ion charge module from Amazon or AZ-Deliverybut you can buy them all over the internet
- Mini DC-DC Boost Convertor Module 3,7 V tot 12 V from Amazon or AliExpress but also everywhere on the internet
- Push Button
- PCB from






Follow